・発行日:2024年12月31日 ・ウェブサイト:https://www.pref.okayama.jp/soshiki/15/
岡山県の賃金・労働時間・雇用の動き -毎月勤労統計調査地方調査結果 令和7年12月分-
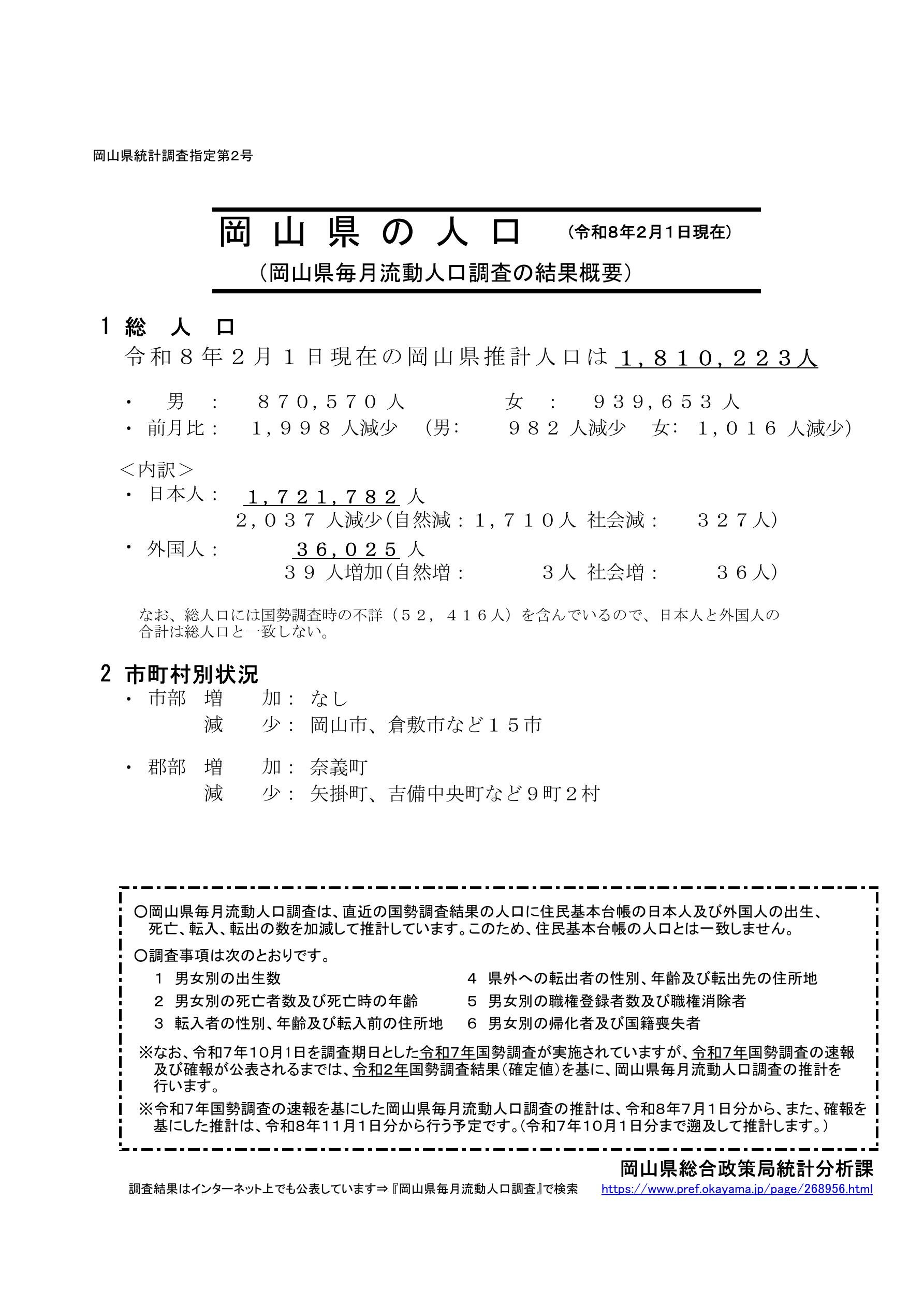
岡山県の人口 -岡山県毎月流動人口調査月報 令和8年2月1日現在-
岡山県移住・定住ガイドブック「おかやま晴れの国ぐらし」冊子版
「第2期岡山県視覚障害者等の読書環境の整備の推進に関する計画(第2期読書バリアフリー計画)(素案)」に対する県民意見等の募集結果について
月刊プラザ岡山/2026年3月号(Vol.399)
環保センターだより/第40号